LPHKLE55-K80C(I)

    PRODUCT FEATURES
     Support data rate up to 11.3Gb/s
     Temperature-Stabilized EML Transmitter and APD Receiver
     Hot-Pluggable SFP Footprint and Duplex LC Connector
     Up to 80km reach for G.652 SMF
     Temperature Range:
    Commercial:0°C ~+70°C
    Industrial:-40°C ~+85°C
     Compliant with SFP-8431
     Compliant with SFP-8432
     Compliant with SFP-8472
     Compliant with IEEE802.3ae
  • Product Detail

APPLICATIONS

l  10G Ethernet

l  OTU2/2e

l  10G FC

l  Other Optical Links

COMPLIANCE

l  SFP-8431

l  SFP-8432

l  SFF-8472

l  IEEE802.3ae

Ordering information

Product part NO.

Data Rate

(Gbps)

Media

Transmission Distance(km)

Temperature Range

CDR

Power DissipationW

ESHKLE55-K80C

10.3125

SMF

80

0~70

Commercial

Yes

1.5

ESHKLE55-K80I

10.3125

SMF

80

-40~85

Industrial

Yes

1.8


I.       Absolute Maximum Ratings

Parameter

Symbol

Min.

Max.

Unit

Storage Temperature

TS

-40

+85

°C

Maximum Supply Voltage

VCC

-0.5

3.6

V

Operating Relative

Humidity

RH

95

%

II.      Recommended Operating Conditions

Parameter

Symbol

Min.

Typ.

Max.

Unit

Note

Case Operating Temperature

Top

0

-

70

ºC

ESHKLE55-K80C

-40

85

ESHKLE55-K80I

Power Supply Voltage

VCC

3.13

3.3

3.47

V

Data Rate

BR

10.3125

11.3

Gbps

Transmission Distance

TD

80

km

Coupled fiber

Single mode fiber

9/125um SMF

III.   Electrical Characteristics (TOP = Tc, Vcc = 3.135 to 3.465 Volts)

Parameter

Symbol

Min.

Typical

Max.

Unit

Note

Supply Voltage

Vcc

3.135

3.465

V

Supply CurrentCommercial

Icc

450

mA

Supply CurrentIndustrial

Icc

540

mA

Power ConsumptionCommercial

P

1.5

W

Power ConsumptionIndustrial

P

1.8

W

Transmitter Section

CML Inputs(Differential)

Vin

150

1200

mVpp

1

Input Impedance(Differential)

Zin

85

100

115

ohm

TX_DIS Disable

2

Vcc+0.3

V

TX_DIS Enable

0

0.8

V

TX_FAULT Fault

2

Vcc+0.3

V

TX_FAULT Normal

0

0.5

V

Receiver Section

CML Outputs (Differential)

Vout

350

700

mVpp

1

Output Impedance (Differential)

Zout

85

100

115

Ohm

RX_LOS LOS

2

Vcc+0.3

V

2

RX_LOS Normal

0

0.8

V

2

MOD_DEF ( 0:2 ) VoH

2.5

V

With Serial ID

MOD_DEF ( 0:2 ) VoL

0

0.5

V

With Serial ID

Note:

1.      CML logic, internally AC coupled.

2.      Loss Of Signal is LVTTL. Logic 0 indicates normal operation; logic 1 indicates no signal detected.


IV.  Optical Characteristics

Parameter

Symbol

Min.

Typ.

Max.

Unit

NOTE

Power Budget

23

dB

Data Rate

10.3125

11.3

Gbps

Transmitter

Center Wavelength

λc

1530

1550

1565

nm

Spectral Width (-20dB)

∆λ

1

nm

Side Mode Suppression

Ratio

SMSR

30

dB

Average Output Power

Pout

0

4

dBm

2

Extinction Ratio

ER

9

dB

Average Power of OFF

Transmitter

Poff

-30

dBm

Relative Intensity Noise

RIN

-128

dB/Hz

3

Receiver

Wavelength Range

λC

1270

1610

dBm

Receiver Sensitivity

Pmin

-24

dBm

4

Receiver Overload

Pmax

-8

dBm

LOS De-Assert

LOSD

-25

dBm

LOS Assert

LOSA

-35

dBm

LOS-Hysteresis

Phys

0.5

dB

Notes:

1.   Corresponds to approximately 0.8 nm.

2.   Output is coupled into a 9/125um SMF.

3.   12dB reflection.

4.   Measured with worst ER, BER less than 1E-12 and PRBS 2^31-1 at 10.3125Gbps.

V.     Digital Diagnostic Functions

Parameter

Range

Unit

Accuracy

Calibration

Commercial Temperature

0 to +70

°C

±3°C

Internal / External

Industrial Temperature

-40 to +85

°C

±3°C

Internal / External

Voltage

3.0 to 3.6

V

±3%

Internal / External

Bias Current

30 to 100

mA

±10%

Internal / External

TX Power

0 to +4

dBm

±3dB

Internal / External

RX Power

-23 to -6

dBm

±3dB

Internal / External

Note:

The transceivers provide serial ID memory contents and diagnostic information about the present operating conditions by the 2-wire serial interface (SCL, SDA). The diagnostic information with internal calibration or external calibration all are implemented, including received power monitoring, transmitted power monitoring, bias current monitoring, supply voltage monitoring and temperature monitoring.

VI.  Timing Characteristics

Parameter

Symbol

Min.

Typical

Max.

Unit

TX_Disable Assert Time

t_off

100

us

TX_Disable Negate Time

t_on

2

ms

Time to Initialize Include Reset of TX_FAULT

t_int

300

ms

TX_FAULT from Fault to Assertion

t_fault

100

us

TX_Disable Time to Start Reset

t_reset

10

us

Receiver Loss of Signal Assert Time

TA,RX_LOS

100

us

Receiver Loss of Signal Deassert Time

Td,RX_LOS

100

us

Rate-Select Chage Time

t_ratesel

10

us

Serial ID Clock Time

t_serial-clock

100

kHz

VII.            SFP Module EEPROM Information and Management

The SFP modules implement the 2-wire serial communication protocol as defined in the SFP -8472. The serial ID information of the SFP modules and Digital Diagnostic Monitor parameters can be accessed through the I2C interface at address A0h and A2h.

The memory is mapped in Table 1.

Detailed ID information (A0h) is listed in Table 2.

And the DDM specification at address A2h.

For more details of the memory map and byte definitions, please refer to the SFF-8472, “Digital Diagnostic Monitoring Interface for Optical Transceivers”. The DDM parameters have been internally calibrated.

Table 1- Digital Diagnostic Memory Map (Specific Data Field Descriptions)


Table 2 - EEPROM Serial ID Memory Contents (A0h)

Data Address

Length

(Byte)

Name of

Length

Description and Contents

Base ID Fields

0

1

Identifier

Type of Serial transceiver (03h=SFP)

1

1

Reserved

Extended identifier of type serial transceiver (04h)

2

1

Connector

Code of optical connector type (07=LC)

3-10

8

Transceiver

10G Base-ER

11

1

Encoding

64B/66B

12

1

BR, Nominal

Nominal baud rate, unit of 100Mbps

13-14

2

Reserved

(0000h)

15

1

Length(9um)

Link length supported for 9/125um fiber, units of 100m

16

1

Length(50um)

Link length supported for 50/125um fiber, units of 10m

17

1

Length(62.5um)

Link length supported for 62.5/125um fiber, units of 10m

18

1

Length(Copper)

Link length supported for copper, units of meters

19

1

Reserved

20-35

16

Vendor Name

SFP vendor name: LIGHTREND

36

1

Reserved

37-39

3

Vendor OUI

SFP transceiver vendor OUI ID

40-55

16

Vendor PN

Part Number: “LXP-H55” (ASCII)

56-59

4

Vendor rev

Revision level for part number

60-62

3

Reserved

63

1

CCID

Least significant byte of sum of data in address 0-62

Extended ID Fields

64-65

2

Option

Indicates which optical SFP signals are implemented

(001Ah = LOS, TX_FAULT, TX_DISABLE all supported)

66

1

BR, max

Upper bit rate margin, units of %

67

1

BR, min

Lower bit rate margin, units of %

68-83

16

Vendor SN

Serial number (ASCII)

84-91

8

Date code

LIGHTREND’s Manufacturing date code

92-94

3

Reserved

95

1

CCEX

Check code for the extended ID Fields (addresses 64 to 94)

Vendor Specific ID Fields

96-127

32

Readable

LIGHTREND specific date, read only

128-255

128

Reserved

Reserved for SFF-8079

Table 3 - Alarm and Warning Thresholds (A2h)

Data Address

Length

(Byte)

Name of

Length

Description and Contents

Base ID Fields

00-01

2

Temp High Alarm

MSB at low address

02-03

2

Temp Low Alarm

MSB at low address

04-05

2

Temp High Warning

MSB at low address

06-07

2

Temp Low Warning

MSB at low address

08-09

2

Voltage High Alarm

MSB at low address

10-11

2

Voltage Low Alarm

MSB at low address

12-13

2

Voltage High Warning

MSB at low address

14-15

2

Voltage Low Warning

MSB at low address

16-17

2

Bias High Alarm

MSB at low address

18-19

2

Bias Low Alarm

MSB at low address

20-21

2

Bias High Warning

MSB at low address

22-23

2

Bias Low Warning

MSB at low address

24-25

2

TX Power High Alarm

MSB at low address

26-27

2

TX Power Low Alarm

MSB at low address

28-29

2

TX Power High Warning

MSB at low address

30-31

2

TX Power Low Warning

MSB at low address

32-33

2

RX Power High Alarm

MSB at low address

34-35

2

RX Power Low Alarm

MSB at low address

36-37

2

RX Power High Warning

MSB at low address

38-39

2

RX Power Low Warning

MSB at low address

40-41

2

Optional Laser Temp High Alarm

MSB at low address

42-43

2

Optional Laser Temp Low Alarm

MSB at low address

44-45

2

Optional Laser Temp High Warning

MSB at low address

46-47

2

Optional Laser Temp Low Warning

MSB at low address

48-49

2

Optional TEC Current High Alarm

MSB at low address

50-51

2

Optional TEC Current Low Alarm

MSB at low address

52-53

2

Optional TEC Current High Warning

MSB at low address

54-55

3

Optional TEC Current Low Warning

MSB at low address

Calibration Constants for External Calibration Option

56-91

36

Calibration Constants for External Calibration Option

Refer to the SFP 8472 Rev12.4

92-94

3

Reserved

95

1

Checksum

Byte 95 contains the low order 8 bits of the sum of bytes 0-94

Real Time Diagnostic and Control Registers

96-110

15

A/D Values and Status Bits

Refer to the SFP 8472 Rev12.4

111

1

Reserved

Reserved (was assigned to SFF-8079).

Alarm and Warning Flag Bits

112-117

6

Optional Alarm and Warning Flag Bits

Refer to the SFP 8472 Rev12.4

Extended Module Control/Status Bytes

118-119

2

Extended Module Control/Status Bytes

Refer to the SFP 8472 Rev12.4

Optional Page Select Byte

120-126

7

Vendor Specific

Vendor specific memory addresses

127

1

Optional Page Select

Defines the page number for subsequent reads and writes to locations A2h

User Accessible EEPROM Locations

128-247

120

User EEPROM

User writable EEPROM

Vendor Specific Control Function Locations

248-255

8

Vendor Specific

Vendor specific control functions

VIII.         Pin Diagram

Diagram of Host Board Connector Block Pin Numbers and Name

IX.  Pin Descriptions

PIN

Symbol

Name/Description

Ref.

1

VeeT

Module transmitter ground

1

2

Tx Fault

Module transmitter fault

2

3

Tx Disable

Transmitter Disable; Turns off transmitter laser output

3

4

SDL

2 wire serial interface data input/output (SDA)

4

5

SCL

2 wire serial interface clock input (SCL)

4

6

MOD-ABS

Module Absent, connect to VeeR or VeeT in the module

4

7

RS0

Rate select0, optionally control SFP+ receiver. When high, input data rate >4.5Gb/ s; when low, input data rate <=4.5Gb/s

5

8

LOS

Receiver Loss of Signal Indication

6

9

RS1

Rate select0, optionally control SFP+ transmitter. When high, input data rate >4.5Gb/s; when low, input data rate <=4.5Gb/s

1

10

VeeR

Module receiver ground

1

11

VeeR

Module receiver ground

1

12

RD-

Receiver inverted data out put

13

RD+

Receiver non-inverted data out put

14

VeeR

Module receiver ground

1

15

VccR

Module receiver 3.3V supply

16

VccT

Module transmitter 3.3V supply

17

VeeT

Module transmitter ground

1

18

TD+

Transmitter inverted data out put

19

TD-

Transmitter non-inverted data out put

20

VeeT

Module transmitter ground

1


Note:

1.      Circuit ground is internally isolated from chassis ground

2.      Tx FAULT is an open collector/drain output, which should be pulled up with a 4.7k – 10k Ohms resistor on the host board if intended for use. Pull up voltage should be between 2.0V to Vcc + 0.3V.A high output indicates a transmitter fault caused by either the TX bias current or the TX output power exceeding the preset alarm thresholds. A low output indicates normal operation. In the low state, the output is pulled to <0.8V.

3.      Laser output disabled on Tx DIS >2.0V or open, enabled on Tx DIS <0.8V.

4.      Should be pulled up with 4.7kΩ- 10kΩ host board to a voltage between 2.0V and 3.6V. MOD_ABS pulls line low to indicate module is plugged in.

5.      Internally pulled down per SFF-8431 Rev 4.1.

6.      LOS is open collector output. It should be pulled up with 4.7kΩ – 10kΩ on host board to a voltage between 2.0V and 3.6V. Logic 0 indicates normal operation; logic 1 indicates loss of signal.

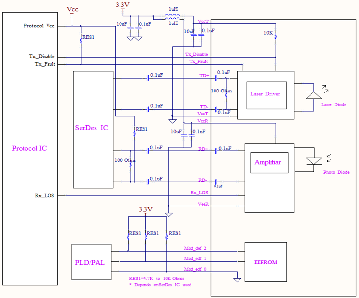
X.     Recommend Circuit Schematic

XI.  Mechanical Specifications(Unit: mm)

XII.            Regulatory Compliance

Feature

Reference

Performance

ROHS

BSTDG211221022108CC

Compatible with standards

EMC CE

BSTXD211221022107EC

Compatible with standards

FCC

BSTXD211221022118EC

Compatible with standards


Want to know about this product?

SEND A MESSAGE
Leave A Message

If you are interested in our products and want to know more details,please leave a message here,we will reply you as soon as we can.

  • Subject : LPHKLE55-K80C(I)

Related Products
>LPHKLE45(54)-K80C(I) LPHKLE45(54)-K80C(I)
PRODUCT FEATURES  Up to 10.3125Gbps Data Links  1490nm /1550 Cooled EML laser transmitter and APD/TIA receiver  Maximum link length of 80km on 9/125um SMF  Hot-pluggable SFP+ footprint  LC receptacles  Low power dissipation  RoHS compliant and lead-free  Support Digital Diagnostic Monitor interface  Single +3.3V power supply  Compliant with SFF-8472  Case operating temperature Commercial: 0°C to +70°C Industrial: -40°C to +85°C
>LPHKLB35(53)-K10C(I) LPHKLB35(53)-K10C(I)
PRODUCT FEATURES  Up to 10.3125Gbps Data Links  1310nm DFB /1550 DFB laser transmitter and PIN/TIA receiver  Maximum link length of 10km on 9/125um SMF  Hot-pluggable SFP+ footprint  LC receptacles  Low power dissipation  RoHS compliant and lead-free  Support Digital Diagnostic Monitor interface  Single +3.3V power supply  Compliant with SFF-8472  Case operating temperature Commercial: 0°C to +70°C Industrial: -40°C to +85°C
>LPHKLB23(32)-K60C(I) LPHKLB23(32)-K60C(I)
PRODUCT FEATURES  Up to 11.3Gbps Data Links  1270nm DFB /1330 DFB laser transmitter and APD/TIA receiver  Maximum link length of 60km on 9/125um SMF  Hot-pluggable SFP+ footprint  LC receptacles  Low power dissipation  RoHS compliant and lead-free  Support Digital Diagnostic Monitor interface  Single +3.3V power supply  Compliant with SFF-8472  Case operating temperature Commercial: 0°C to +70°C Industrial: -40°C to +85°C
>LPHKLB23(32)-K40C(I) LPHKLB23(32)-K40C(I)
PRODUCT FEATURES  Up to 11.3Gbps Data Links  1270nm DFB /1330 DFB laser transmitter and PIN/TIA receiver  Maximum link length of 40km on 9/125um SMF  Hot-pluggable SFP+ footprint  LC receptacles  Low power dissipation  RoHS compliant and lead-free  Support Digital Diagnostic Monitor interface  Single +3.3V power supply  Compliant with SFF-8472  Case operating temperature Commercial: 0°C to +70°C Industrial: -40°C to +85°C
>LPHKLB23(32)-K40C(I) LPHKLB23(32)-K40C(I)
PRODUCT FEATURES  Up to 11.3Gbps Data Links  1270nm DFB /1330 DFB laser transmitter and PIN/TIA receiver  Maximum link length of 40km on 9/125um SMF  Hot-pluggable SFP+ footprint  LC receptacles  Low power dissipation  RoHS compliant and lead-free  Support Digital Diagnostic Monitor interface  Single +3.3V power supply  Compliant with SFF-8472  Case operating temperature Commercial: 0°C to +70°C Industrial: -40°C to +85°C
>LPHKLB23(32)-K40C(I) LPHKLB23(32)-K40C(I)
PRODUCT FEATURES  Up to 11.3Gbps Data Links  1270nm DFB /1330 DFB laser transmitter and PIN/TIA receiver  Maximum link length of 40km on 9/125um SMF  Hot-pluggable SFP+ footprint  LC receptacles  Low power dissipation  RoHS compliant and lead-free  Support Digital Diagnostic Monitor interface  Single +3.3V power supply  Compliant with SFF-8472  Case operating temperature Commercial: 0°C to +70°C Industrial: -40°C to +85°C
>LPHKLB23(32)-K20C(I) LPHKLB23(32)-K20C(I)
PRODUCT FEATURES  Up to 10.3125Gbps Data Links  1270nm DFB /1330 DFB laser transmitter and PIN/TIA receiver  Maximum link length of 20km on 9/125um SMF  Hot-pluggable SFP+ footprint  LC receptacles  Low power dissipation  RoHS compliant and lead-free  Support Digital Diagnostic Monitor interface  Single +3.3V power supply  Compliant with SFF-8472  Case operating temperature Commercial: 0°C to +70°C Industrial: -40°C to +85°C
>LPHKLB23(32)-K20C(I) LPHKLB23(32)-K20C(I)
PRODUCT FEATURES  Up to 10.3125Gbps Data Links  1270nm DFB /1330 DFB laser transmitter and PIN/TIA receiver  Maximum link length of 20km on 9/125um SMF  Hot-pluggable SFP+ footprint  LC receptacles  Low power dissipation  RoHS compliant and lead-free  Support Digital Diagnostic Monitor interface  Single +3.3V power supply  Compliant with SFF-8472  Case operating temperature Commercial: 0°C to +70°C Industrial: -40°C to +85°C
>LPHKLB23(32)-K20C(I) LPHKLB23(32)-K20C(I)
PRODUCT FEATURES  Up to 10.3125Gbps Data Links  1270nm DFB /1330 DFB laser transmitter and PIN/TIA receiver  Maximum link length of 20km on 9/125um SMF  Hot-pluggable SFP+ footprint  LC receptacles  Low power dissipation  RoHS compliant and lead-free  Support Digital Diagnostic Monitor interface  Single +3.3V power supply  Compliant with SFF-8472  Case operating temperature Commercial: 0°C to +70°C Industrial: -40°C to +85°C
>LPHKLB23(32)-K10C(I) LPHKLB23(32)-K10C(I)
PRODUCT FEATURES  Up to 10.3125Gbps Data Links  1270nm DFB /1330 DFB laser transmitter and PIN/TIA receiver  Maximum link length of 10km on 9/125um SMF  Hot-pluggable SFP+ footprint  LC receptacles  Low power dissipation  RoHS compliant and lead-free  Support Digital Diagnostic Monitor interface  Single +3.3V power supply  Compliant with SFF-8472  Case operating temperature Commercial: 0°C to +70°C Industrial: -40°C to +85°C
Leave A Message
Leave A Message
If you are interested in our products and want to know more details,please leave a message here,we will reply you as soon as we can.

Home

Products

about

contact